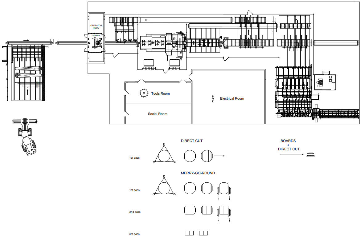
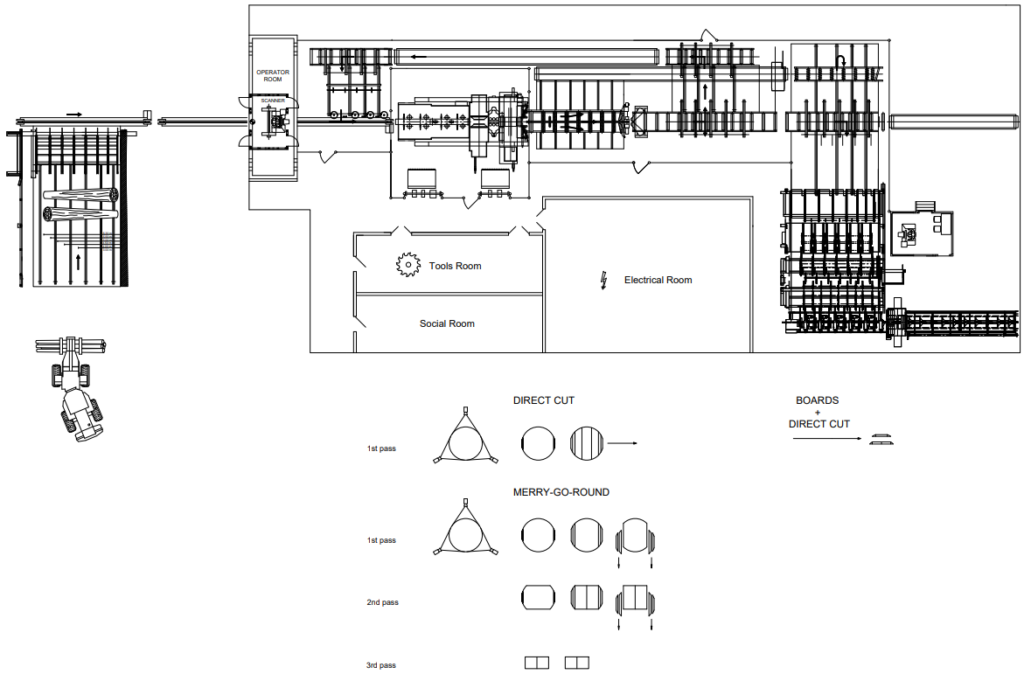
Flexiline pjovimo linija

Flexiline yra kompaktiška pjovimo linija ,susidedanti is rąsto centravimo/padavimo stalo, frezerio ir 6-ių ašių dvivelenių pjovimo staklių su apsauginemis frezomis (arba be jų). Automatine pjovimo “ratu” sistema iki trijų kartų, leidžianti pirminio pjovimo metu atpjauti iki 6-ių skirtingų storių šoninių lentų bei viena centrinį tašą.

Antrojo pjovimo metu tašas gali būti supjautas į daugiausia 7-ias skirtingo storio lentas ir tašus. Ant pjovimo velenų papildomai gali buti sumontuota fiksuota pjūklų mova, kurios pagalba galima išpjauti papildomas fiksuotų matmenų lentas.

Tech. galimybės

Iki 75.000 m³ apvalių rąstų apdirbimas per metus viena pamaina

Priklausomai nuo konfigūracijos padavimo greitis nuo 30 iki 90 m/min

Rąsto maks. diametras 55cm

Rasto min. diametras 12cm

Rąsto ilgis nuo 2,5m iki 6,1m

Pjovimo linijos ilgis ~55m

susisiekite su mumis

Klauskite apie mus ir mūsų paslaugas:

PASKAMBINKITE
+370 640 92656

Adresas

Skarulių g. 10, LT-55198, Jonava, Lietuva

Telefonas

+370 640 92656

El. paštas

info@wis.lt
ISO STANDARTAI : 9001; 14001; 45001 ir 1090

Contact our manager

Darius Burokas

CSA manager
  • We respond within 24-48 hours
  • We provide a preliminary price after receiving your inquiry
  • Assistance in selecting the appropriate configuration